Trained for precision
By Janina Sanzi, Competence Center Software, Germany, Leuze electronic
Thursday, 02 April, 2026
Optical distance sensors with time-of-flight technology (TOF) offer system operators practical benefits. The sensors enable fast, contactless measurement of large distances: they are also insensitive to ambient light and provide continuous distance data in real time. The sensors’ operating principle measure distances by recording the time it takes for emitted light to travel to the object and back. Laser or LED pulses are generally used for this purpose. However, time-of-flight technology also has limitations in measurement accuracy: how precise the results are depends heavily on the nature of the object surface. Dark surfaces can weaken the reflected signal, as they generate narrower pulses and the echo is detected later. Bright surfaces, on the other hand, generate stronger signals with a wider pulse width that are detected earlier. This means the returning signal is detected at different times depending on whether the object’s surface is light or dark, causing measurement errors that must be compensated for.

Polynomial functions have limited flexibility
Until now, mathematical models based on defined algorithms have been used to correct these errors. A correction value is calculated for many different surfaces and distances, which is later applied automatically. This calculation is based on a so-called polynomial function.
Polynomial functions offer an efficient solution for stable, continuous error curves. One disadvantage, however, is the limited imaging accuracy in the case of complex factors, such as strongly varying surface reflections. As the model parameters are fixed, the functions cannot automatically adapt to changing environmental conditions.
Neural network for correction value calculations
The Sensor People from Leuze can count on a much more precise and flexible solution. Instead of working with rigid formulas, Leuze uses a neural network to determine the correction value. A neural network is a form of artificial intelligence that is modelled on the human brain. It consists of nodes (neurons) in three types of layers: the input layer, hidden layers and the output layer.
The neural network processes information by passing input data steps through these layers, one layer at a time. The neurons weigh their results, summarise them and convert them using functions so that a precise result is produced at the end. A so-called activation function decides how strongly a neuron becomes ‘active’, i.e. what value it passes on to the next layer. This activation function enables the network to learn even complex, non-linear relationships and is not limited to simple calculation patterns.
Learning from real data
The AI solution developed by Leuze uses sample data to learn how brightness and surface texture affect the optical distance sensor’s measurements, making it much easier to correct the measured values. The neural network is trained with data consisting of raw distance values and pulse widths as input parameters as well as the corresponding standardised correction values at the output.
The training data can be generated from the production process, in which many measured values are collected: for light, dark and differently textured surfaces as well as for different distances. These measured values are communicated to the production facility’s control system. From this, the production facility’s neural network calculates the correction values for the sensor. The sensor then requires no additional computing power during operation — the AI has already ‘learned’ everything.

Five steps for precise values
The Leuze neural network consists of five layers. In each layer, all neurons are fully connected to each other. This means that all information flows into the calculation. A so-called ReLU (Rectified Linear Unit) activation function is used. This ensures that the network sets negative counters to zero and only processes positive values — similar to a filter that only lets positive signals through, making the learning process stable and reliable. This has two advantages: firstly, the network works faster, and secondly, it avoids the computing problems that can occur with other methods.
The last layer of the network — the output layer — determines the final correction value. Here, ‘tanh’ (hyperbolic tangent) is used as the activation function. This ensures that the calculated correction value is always within a defined range between -1 and +1. The system then converts this value so that it directly indicates how much the sensor must correct the measured distance in order to deliver precise results.
Calibrated to Leuze sensors
Time-of-flight distance sensors with AI-based correction are particularly useful in industrial automation where precise measurement results are essential.
Typical applications include:
- Navigation and collision avoidance: On robots and mobile platforms
- Materials handling: Checking positions and distances on conveyor belts
- Quality assurance: Checking distances on workpieces with difficult surfaces
- Automated guided vehicle systems (AGVs): Precise distance control when parking and manoeuvring
- Safety applications: Detection of proximity to machines and systems.
Summary
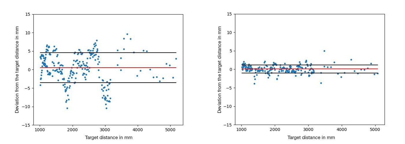
Leuze is raising the precision of optical distance sensors to a new level with artificial intelligence. Tests have shown that the method’s AI-based calibration reduces systematic measurement errors, i.e. the dependence of measurement results on surface and distance, by more than half. Customers benefit from more robust and accurate measurements without any effort during operation, even with difficult surfaces. This makes it the ideal solution for challenging industrial applications.
Benefits at a glance:
- Fewer measurement errors, delivering significantly more precise results
- Flexible use with different sensor types and surfaces
- Learning better from real data, even with strongly oscillating 3D curve characteristics
- No additional computing load during operation
-
Future-proof thanks to modern AI.
Turck launches next generation capacitive sensors
Besides detecting conventional objects, the BC/UC series can detect granulates or powders and...
ANS/ANM58 PROFINET: The absolute encoder generation for higher productivity
SICK has launched the ANS/ANM58 PROFINET, an absolute encoder generation specifically designed to...
The future of automation: Siemens SIMATIC S7-1200 G2
Industrial automation has entered a new era: one that demands smarter, faster, and more connected...



